义乌市江东街道社区卫生服务中心
关于消防控制室值班岗服务项目采购公告
根据上级审计要求,需增加一个消防控制室值班岗位,经医院办公会研究同意开展公开招标,欢迎符合资质要求的供应商参加投标。
一、采购编号:JDYQCG-2025-18
二、采购内容及需求一览表:

三、服务资格要求:
1. 基本资格
(1)符合《中华人民共和国政府采购法》第二十二条对供应商的要求。
(2)投标人需具备履行合同所必需的设备和专业技术能力,本项目不接受联合体投标。
(3)参加政府采购活动前三年内,在经营活动中没有重大违法记录。违法记录的认定标准:在公开网站上能查到的被财政部或浙江省财政厅处理(或处罚)而处于暂停政府采购资格期的或处于暂停承接业务资格期的;或被国家级、浙江省级、义乌市级行业主管部门处罚处于暂停承接业务资格期的;或被义乌市政府采购监管部门列入不良行为还在公示期内的或者处于暂停政府采购资格期的。
2. 人员资质
(1)派驻现场的所有消防控制室操作员须持有国考四级(中级)及以上消防设施操作员职业资格证书,且证书必须在消防控制室显著位置悬挂展示。
(2)操作员需为供应商单位在职人员,提供有效的劳动合同或社保证明。
(3)操作员年龄建议在22周岁至55周岁,具有高中及以上学历,身体健
康,品德良好。
四、岗位职责要求
★1、项目岗位要求:
(1)本项目招标共1岗,白班岗位在岗时段(7:00-19:00),晚班岗位在岗时段(19:00-7:00),中标单位必须按要求在服务期限内每天安排一人上岗与原有消控岗搭配,轮流白、晚班交替值班,且需持证上岗。
(2)消防控制室值班人员每天上班时间不得超过12小时,不能连续工作超过6天,且符合其他国家法律规定,中标单位需为项目配备至少2名符合资质的人员,确保在任何情况下,包括员工的合理休息日,必须安排另一位具备等同资质、能力的人员上岗,人员排班、替班等由中标单位自行负责。
2. 设备监控与记录
(1)负责24小时对消防控制室设备的监视,确保设备正常运行。
(2)随时记录消防设备的运行情况,如实填写《消防控制室值班记录表》。在一切正常的情况下,值班期间按要求记录消防设备的运行情况。
3. 火警处理与应急响应
(1)接到火灾警报后,应立即以最快方式确认。
(2)火灾确认后,立即确认火灾报警联动控制开关处于自动状态,同时拨
打“119”报警,并报告单位负责人,启动单位内部应急疏散和灭火预案。
(3)在发生火警时,应迅速、准确地启动相关消防设备,组织灭火扑救和
人员疏散。
4、设备检查与维护
(1)每日对火灾报警控制器等消防控制设备进行检查。
(2)对消防控制室设备及通讯器材等进行经常性的检查,定期做好各系统
功能试验。
(3)协助技术人员进行消防设施修理、维护,不得擅自拆卸、挪用或停用。
5、专业技能要求
(1)火灾报警系统操作:能熟练切换集中火灾报警控制器、消防联动控制
器的工作状态(手动/自动模式转换);能通过控制器判别现场消防设备工作状态;能查询历史信息。
(2)消防设备联动操作:能通过总线式消防联动控制器启动警报装置;能
手动启动加压送风口、排烟阀等设备;能关闭常开型防火门、切断非消防电源、迫降电梯。
(3)水系统操作:掌握室内消火栓的全面检查及静水压、动水压测试技能;
能远程启动喷淋泵、消火栓泵,并操作其启停及自动与手动转换。
(4)其他关键设备:掌握防火卷帘的现场手动及远程操作;会操作应急照
明系统的控制器自检、手动应急启动与复位。
6、队伍内部建设与管理
(1)岗位人员更换,应提前一个月以书面形式通知招标人,未经招标人同意不得随意更换,否则招标人有权在服务费用扣除相应的费用;确保服务质量不因人员变动而受影响。
(2)人员应聘,录用,离职等管理档案规范,手续齐全。
(3)投标人必须信守承包承诺,认真落实具有相应的固定服务人员,服务人员必须统一穿着工作服,挂牌上岗,并建立健全管理制度。
(4)在服务期内承包人员遇到医院各类检查(如上级部门来院检查等)及突发事件时,中标人应无条件加班服从招标人安排,费用由中标人全部负责。
(5)中标人必须对员工发生的事故责任以及员工身体健康等承担责任;同时对员工在院内做出不良行为给医院造成影响承担责任。
(6)中标人自行负责其招聘员工的一切工资、福利,如发生工伤、疾病乃至死亡的一切责任及费用由中标人全部负责。中标人须缴纳员工必要的社会保险(包括养老、医疗、工伤、生育险、失业保险等)。中标人应严格遵守国家有关的法律、法规要求的标准。如应中标人原因造成第三方损失的,一切责任及费用由中标人负全责。
(7)全部服务人员的工作时间应严格按照国家有关法律法规及行业标准执行,因工作原因产生的加班(含节日加班)应严格按国家有关法律、法规要求标准给付员工加班薪资,费用已含在投标总报价中,不得再向招标人索取额外加班薪资。
五、付款方式:当月服务费于次月底前支付。采购人应每月对服务进行考核(详见附件2),按1分为200元计算扣款,每次考核结果如有扣款处理的,扣款在每月付款时扣除,直至扣完为止。
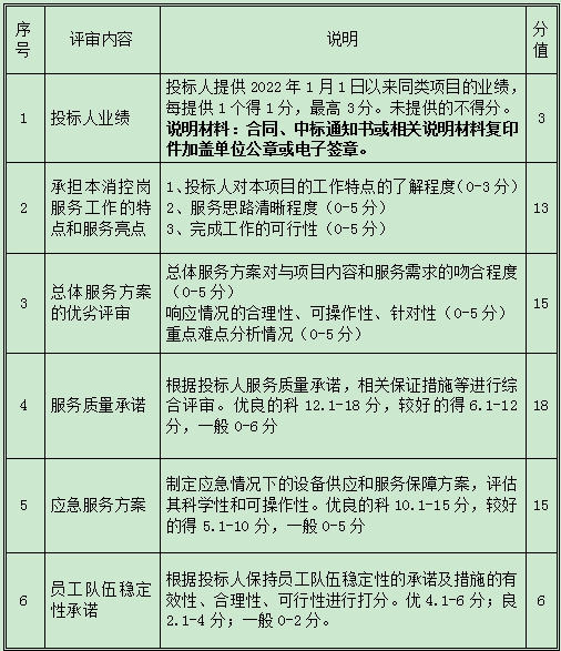
六、评分细则

评审办法:技术分满分为70分,分值分配见表格。专家根据评分细则,对各投标人的技术部分进行书面审核和评论后独立给分,打分时保留小数1位,每人一份评分表,并签名。投标人最终得分为评标委员会所有成员的算术平均值,计算时保留小数2位。
七、投标文件的组成
递交的投标文件应分为技术标和商务标,技术标为除商务报价外的所有内容,且技术标和商务标分开制作,并单独密封包装。
技术标(含资信与服务)不得含商务报价,否则作无效标处理。
1.技术标:(一式三份)
应包括下列内容(复印件需加盖单位公章,提供的所有证书应在有效期内)
(1)提供供应商相关资质(营业执照、行业资质);
(2)供应商法定代表人身份证复印件、授权委托书及授权代表身份证复印件;
(3)其他评分细则内要求的内容;
2.商务标:
(1)报价一览表(附件一)
八、报名截止时间:
本次招标采用不见面招标,请各供应商按技术标和商务标分开装订密封,密封袋封面处注明投标公司、技术标、商务标、联系人、联系方式,并在封标处盖章。请将标书在2025年11月6日14时前寄送至义乌市江东街道社区卫生服务中心综合办公室(江东街道和欣路369号)。联系人:朱老师,联系电话:0579-83822760 。
九、开标时间及地址:
本项目开标时间:2025年11月6日14时。开标地址:义乌市江东街道社区卫生服务中心党员活动室。如有时间调整,根据报名情况电话通知。
十、附件
附件1:《报价一览表》。
附件2:考核细则
附件1
报价一览表
投标人名称(盖章):
序号 | 项目名称 | 报价(元/岗) |
1 | 消防控制室值班岗 | |
合计总价: 元 大写: | ||
说明: 1、投标报价是履行合同的最终价格,应包括运维人员工资、社保、技术指导、售后服务、税金、利润等完成本项目服务的所有费用。投标人的报价如有缺漏项,也将被视为投标优惠,已包含在总价范围内。
2、投标报价为投标方所能承受的最低、最终一次性报价。
3、总价超过预算价的投标将作无效标处理。
4、评标基准价以满足招标文件要求且投标价格最低的报价为评标基准,总分30分。商务得分=(评标基准价/评标价)×30%×100,保留小数2位
投标人全称(盖章):
投标人代表(签字):
联系方式:
日 期:
附件2
考核细则 | |||
1 | 岗位到岗情况 | 发现旷工一次扣10分 | |
2 | 日常履职情况 | 工作不认真,发现一次扣1分;严重失职扣5至20分,累计扣分 | 在履职过程中,勇敢、尽责,保卫医院员工及财产有贡献的,酌情一起加2分至20分 |
3 | 形象及行为情况 | 发现未按医院要求,如发现抽烟、卷裤腿、穿拖鞋等每次扣1分,累计扣分 | |
4 | 服务意识情况 | 被投诉,普通投诉每次扣5分;市长信箱、数字城市或上级转办投诉查实每次扣10-20分,累计扣分 | 好人好事一起加0.5分,检查中发现一起加1分 |
5 | 医院员工满意度 | 低于90%的满意度,低一分扣1分,累计扣分 | 高于90%的满意度,高一分加1分,累计加分 |
6 | 针对医院的工作计划完成情况 | 每月需完成的如培训计划、安保计划、消防计划、演练训练计划等,酌情每项扣2至5分 | 主动组织医院、科室各类预案演练,每次加2分 |
7 | 台帐建立情况 | 每岗每项酌情扣1-2分 | |
8 | 被上级通报情况 | 负面或批评酌情一次扣5至30分 | 正面或表扬酌情加一次5至30分 |
备注: 1、医院保卫科以月为单位对投标人进行考核,70分以下为不合格,70分以上为合格,80分以上为良好,90分以上为优秀。 2、医院保卫科将结果书面通知投标人,并要求投标人限时整改,投标人应对存在问题进行持续质量改进,并以书面形式向医院职能部门反馈整改措施及效果。 3、以月度承包金额作为月度考核基数。1分为200元计算扣款,每次考核结果如有扣款处理的,扣款在每月付款时扣除,直至扣完为止。加分可以抵扣分,加分后总分超过100分部分可转下一月计算。 4、月度考核结果扣分达到20分的,进行督促整改。工作中发生重大失误,医院安全受到严重影响、对社会造成重大负面影响,医院有权终止合同。 5、连续二个月或一年累计达3次月度考核不合格;医院有权终止合同。 | |||





浙公网安备 33078202000180号